食品安全检测仪_食品检测设备_多功能食品检测

肉类鉴别仪 YT-YX432

产品简介:肉源性检测仪器是一款**、便捷的食品检测设备,专为识别肉类的真假而设计。可以对猪肉、牛肉、羊肉、马肉、驴肉、鸭肉、鸡肉等各种动物源性成分进行检测。能够迅速、准确地检测肉类及肉源性样品中的DNA成分,确保所食用的肉类真实可靠。其高灵敏度和低误差率确保了检测结果的准确性,为各检测单位提供专业的检测
¥ ¥可议价 含税,批量采购享额外折扣
YT-YX432 可定制 可贴牌 联系电话:133-7109-8225
* 不同仪器参数有所不同,需联系客服详询。发布时间:2026-04-23 10:34:07

产品简介:

肉源性检测仪器是一款**、便捷的食品检测设备,专为识别肉类的真假而设计。可以对猪肉、牛肉、羊肉、马肉、驴肉、鸭肉、鸡肉等各种动物源性成分进行检测。能够迅速、准确地检测肉类及肉源性样品中的DNA成分,确保所食用的肉类真实可靠。其高灵敏度和低误差率确保了检测结果的准确性,为各检测单位提供专业的检测服务。

系统组成:

肉源性检测仪由四通道32孔荧光定量pcr仪、便携式配件箱组成。

工作原理:

真假肉检测仪通过实时荧光定量pcr技术进行检测,利用特定的引物和探针对肉类样品中的DNA进行扩增和检测。以下是其详细的工作步骤:1.样品准备:将肉类样品进行均质化处理,提取DNA。2.PCR反应:在反应管中加入特定的引物、探针和样品DNA,置于检测仪中进行PCR扩增。3.实时检测:在PCR扩增过程中,仪器通过荧光信号实时监测DNA扩增情况,生成扩增曲线。4.数据分析:根据荧光信号强度和扩增曲线,判断样品中是否含有特定的DNA序列,从而确定肉类的真假。

技术参数

1.采用高规格铝合金样品槽,热导性好,耐腐蚀抗氧化,Peltier加热控温,全面的密封设计。无论是样品溶液还是冷凝水,都不会渗漏到样品槽下面的帕尔帖控温元件以及其他电子元件,可有效延长仪器的使用寿命。2.采用高精度PT1000温度传感器,控温精度达到0.01℃,充分保证控温的准确度。3.样品通量:0.2ml单管、0.2ml八联管。4.开放的试剂耗材系统:可以选任何品牌的试剂,适用于标准的8联管或0.2ml PCR单管5.采用蓝色、绿色、红色和黄色四个高强度宽光谱长寿命LED固态光源,确保在整个光谱检测范围内都有很强的光强,提高检测灵敏度,而且不发热,使用寿命长,终身免维护。6.高灵敏度检测器:采用日本进口的高灵敏度的光电倍增管,检测灵敏度更高。7.无需光路校正:扫描系统能确保每孔的信号激发和检测光程都完全一致,无需光路校正,因此无需额外占用一个校正通道,可以实现真正的四通道基因检测。★8.通道数:配置4通道。9.通道串扰:采用高精度窄波带滤光片,极大程度减少通道串扰,软件也可以修正串扰参数。10.检测灵敏度:能检测到单拷贝DNA模板,能清晰区分1000拷贝和2000拷贝的质粒DNA11.线性检测范围:10个数量级★12.支持常用荧光染料和探针检测方法,如SYBR Green I,Eva Green,Taqman,FRET,Molecular Beacons,Scorpions,Amplifluor等13.模块温度范围:4-99℃14.操控模式:系统屏幕自带的PCR操作系统或Windows电脑★15.接口:电脑USB连接16.工作噪音:静音技术,运行时**的工作噪音不超过60 dB17.操作分析软件17.1可以在运行程序后在定义样品孔,节省实验时间17.2运行程序时可以同时打开其他实验数据结果进行查阅分析17.3软件自动计算基线范围和自动设置阈值线,给用户提供可靠准确的数据结果17.4实验程序设置信息和检测结果可直接打印成实验报告,支持XLS,CSV,WORD等多种文件格式和数据样式导出★17.5同一批实验的结果可以分组进行独立的数据分析,*多可分成4个组17.6提供中英文软件界面。★17.7软件可以无限制安装在多台电脑上,无需付费购买使用权,终身可免费升级。

仪器技术指标

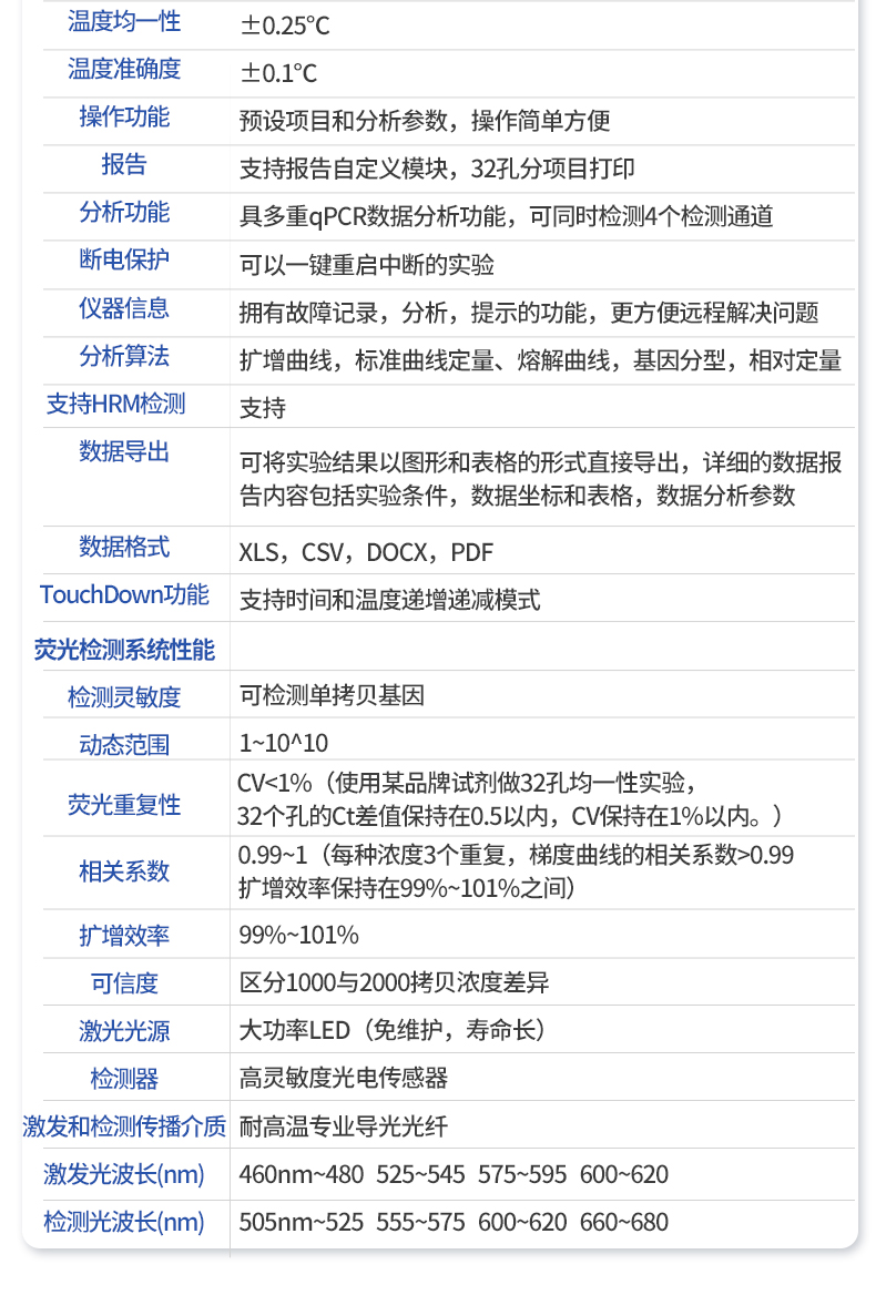
基本性能外形尺寸:270*352*195 (mm)重量:7.3kg电源:220V功率:**工作功率550w操作系统:自带Android操作系统外接电脑:外接windows电脑(win7系统以上)系统语言:中英文实时切换通信接口:方形USB操作环境参数操作环境温度:18~35℃操作环境相对湿度:0%~85%运输及储存温度:-20~55℃运输及储存相对湿度:0%~85%系统性能样品容量:32孔*0.2ml样品容积:15~100ul适用耗材:0.2ml单管、8×0.2ml排管控温范围:4~99℃热盖温度:30℃-108℃(默认105℃,热盖温度可调)温控方式:高性能进口半导体梯度控温:3模块梯度控温,**温差支持35℃升温速率:4.5℃/s(MAX)降温速率:3.4℃/s(MAX)控温精度:±0.1℃温度均一性:±0.25℃温度准确度:±0.1℃操作功能:预设项目和分析参数,操作简单方便报告:支持报告自定义模块,32孔分项目打印分析功能:具多重qPCR数据分析功能,可同时检测4个检测通道断电保护:可以一键重启中断的实验仪器信息:拥有故障记录,分析,提示的功能,更方便远程解决问题分析算法:扩增曲线,标准曲线定量、熔解曲线,基因分型(SNP),相对定量支持HRM检测:支持数据导出:可将实验结果以图形和表格的形式直接导出;详细的数据报告内容包括实验条件,数据坐标和表格,数据分析参数。数据格式:XLS, CSV, DOCX,PDFTouchDown功能:支持时间和温度递增递减模式荧光检测系统性能检测灵敏度:可检测单拷贝基因动态范围:1~10^10荧光重复性:CV<1%(使用某品牌试剂做32孔均一性实验,32个孔的Ct差值保持在0.5以内,CV保持在1%以内。)            相关系数:0.99~1(每种浓度3个重复,梯度曲线的相关系数>0.99,扩增效率保持在99%~101%之间)扩增效率:99%~101%可信度:区分1000与2000拷贝浓度差异激光光源:大功率LED(免维护,寿命长)检测器:高灵敏度光电传感器激发和检测传播介质:耐高温专业导光光纤激发光波长:460nm~480nm , 525nm~545nm, 575nm~595nm ,600nm~620nm检测光波长:505nm~525nm , 555nm~575nm , 600nm~620nm , 660nm~680nm


上一篇:没有了! 真假肉检测仪 YT-YX448:下一篇
上一篇:没有了! 真假肉检测仪 YT-YX448:下一篇